What gameroom would be complete without a real working traffic light? Well … probably all of them, but I wanted one anyway. I found this jewel on Ebay:

The next step was making it behave like a real traffic light with the proper sequence etc. I’ve been playing around with electronics and programming microcontrollers for a little while now, but making this light work correctly would be my first “useful” project.
The Goal
My goal was to have a traffic light controller board that would :
- Fit into the light housing
- Perform different light sequences (Standard, Flashing Red, Flashing Yellow)
- Not catch on fire
- Given me a reason to etch my first circuit board
The Circuit
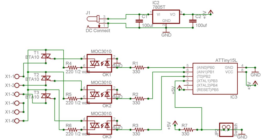
In order to save board size I chose the Atmel ATTiny15L microcontroller for the most bang for the buck in an 8 pin package. The only downside was that I was forced to program it in assembly language and I wasn’t able to use WinAVR as I normally do. So the basic components started out as the microcontroller, a voltage regulator (7805) to feed it and a push button to swap between light sequences. The outputs from the microcontroller go to three optoisolators (MOC3010) which in turn drive three triacs (BTA10) to feed power to the three lamps connected via a small screw terminal block. The finished circuit :

The Parts
Here are the parts used with their Jameco part numbers
| Qty | Item | Jameco Part# |
| 3 | BTA10 triacs | 657221PS |
| 3 | 220 ohm ½ watt resistors | various |
| 3 | MOC3010 opto-isolators | 698912 |
| 4 | 330 ohm ¼ watt resistors | various |
| 1 | ATTiny15L | 248196PS |
| 1 | 7805 Voltage regulator | 51262 |
| 2 | 100 uf electro-capacitors | 198969PS |
| 1 | DC Female Power Connector (2.1mm) | 137672 |
The Board
I designed the circuit using Eagle Layout Editor (http://www.cadsoftusa.com/). It measures 2″ x 4″ with four mounting holes to match the posts in the traffic light. The finished board with components looks like :

I used the laser printer / etch method as described on this site http://electrons.psychogenic.com/modules/arms/art/10/pcb_howto.php to produce the circuit board.
The finished board mounted in the light

The Code
The microcontroller is setup to interrupt itself every 164 milliseconds. On the interrupt it looks around to see if it needs to update the light pattern based on the variables of Tick (running count), State (which pattern we are on), Phase (which part of the pattern) and ChangeTicks (what tick we need to look for the next phase change on). The other thing that happens at interrupt is to check the status of the push button. After 2 successive button down polls we move on to the next light sequence / State. Anyway, here’s the code:
.include "C:Program FilesAtmelAVR ToolsAvrAssembler2Appnotestn15def.inc"
; PB0 (pin 5) = red Light
; PB1 (pin 6) = yellow Light
; PB2 (pin 7) = green Light
; PB4 (pin 2) = switch input
.def Temp =r16
.def State =r17 ; indicates which light pattern we are on
.def Phase = r18 ; indicates which part of the pattern we are on
.def Ticks =r19 ; used to keep track of clock ticks
.def ChangeTicks = r20 ; indicates on which tick we need to look for a phase change
.def ButtonTicks = r21 ; keeps track of the push button for switch de-bounce
.equ RedLamp = 0
.equ YellowLamp = 1
.equ GreenLamp = 2
.org $0000
rjmp start ; reset
.org OVF0addr ; TIMER0 overflow
rjmp click ; jump to click
start:
;----- Setup ports -------
ldi Temp,0x07
out DDRB,Temp ; Set Output pins
cbi PortB,RedLamp
cbi PortB,YellowLamp
cbi PortB,GreenLamp
;-------- Initial Values --------
ldi State,0x01
ldi Phase,0x01
ldi Ticks,0x00
ldi ChangeTicks,0x00
ldi ButtonTicks,0x00
; Setup Timer
; Internal clock = 1.6 mhz
ldi Temp,5
out TCCR0,Temp ; Timer clock = system clock / 1024
ldi Temp,1<<TOV0
out TIFR,Temp ; Clear TOV0/ clear pending interrupts
ldi Temp,1<<TOIE0
out TIMSK,Temp ; Enable Timer/Counter0 Overflow Interrupt
sei ; enable global interupt
rjmp loop
loop:
rjmp loop ; endless loop waiting for clock interrupts
click:
sbis PinB,4
rjmp ButtonDown
ldi ButtonTicks,0x00
inc Ticks
cp Ticks,ChangeTicks
BRGE Change
reti
ButtonDown:
inc ButtonTicks
cpi ButtonTicks,0x02
BREQ ButtonChange
cpi ButtonTicks,0x03 ; no not let ButtonTicks overload if held down
BRGE ButtonOverload
inc Ticks
cp Ticks,ChangeTicks
BRGE Change
reti
ButtonOverload:
ldi ButtonTicks,0x02 ; so will go to 3 on next button down and loop
inc Ticks
cp Ticks,ChangeTicks
BRGE Change
reti
ButtonChange:
inc State
ldi Temp,0x04
cpse State,Temp ; skip next if equal
rjmp ButtonChange2
ldi State,0x01
ButtonChange2:
ldi Phase,0x01
ldi Ticks,0x00
ldi ChangeTicks,0x00
rjmp Change
Change:
; handles branching between the states
cpi State,0x01
BREQ StateNormal
cpi State,0x02
BREQ StateFlashRed
cpi State,0x03
BREQ StateFlashYellow
rjmp StateNormal ;catchall
; 6 Ticks = 1 second -- really it's .98304 seconds
StateNormal:
cpi Phase,0x01
BREQ StateNormal1
cpi Phase,0x02
BREQ StateNormal2
cpi Phase,0x03
BREQ StateNormal3
rjmp StateNormal1 ;catchall
StateNormal1:
sbi PortB,RedLamp
cbi PortB,YellowLamp
cbi PortB,GreenLamp
ldi Ticks,0x00
ldi Phase,0x02
ldi ChangeTicks,36
reti
StateNormal2:
cbi PortB,RedLamp
cbi PortB,YellowLamp
sbi PortB,GreenLamp
ldi Ticks,0x00
ldi Phase,0x03
ldi ChangeTicks,36
reti
StateNormal3:
cbi PortB,RedLamp
sbi PortB,YellowLamp
cbi PortB,GreenLamp
ldi Ticks,0x00
ldi Phase,0x01
ldi ChangeTicks,12
reti
StateFlashRed:
cpi Phase,0x01
BREQ StateFlashRed1
cpi Phase,0x02
BREQ StateFlashRed2
rjmp StateFlashRed1 ;catchall
StateFlashRed1:
sbi PortB,RedLamp
cbi PortB,YellowLamp
cbi PortB,GreenLamp
ldi Ticks,0x00
ldi Phase,0x02
ldi ChangeTicks,3
reti
StateFlashRed2:
cbi PortB,RedLamp
cbi PortB,YellowLamp
cbi PortB,GreenLamp
ldi Ticks,0x00
ldi Phase,0x01
ldi ChangeTicks,3
reti
StateFlashYellow:
cpi Phase,0x01
BREQ StateFlashYellow1
cpi Phase,0x02
BREQ StateFlashYellow2
rjmp StateFlashYellow1 ;catchall
StateFlashYellow1:
cbi PortB,RedLamp
sbi PortB,YellowLamp
cbi PortB,GreenLamp
ldi Ticks,0x00
ldi Phase,0x02
ldi ChangeTicks,3
reti
StateFlashYellow2:
cbi PortB,RedLamp
cbi PortB,YellowLamp
cbi PortB,GreenLamp
ldi Ticks,0x00
ldi Phase,0x01
ldi ChangeTicks,3
reti
The Results
It works great! I mounted a small push button on top of the light that allows me to swap between the standard green, yellow, red sequence to a rapid flashing red to a rapid flashing yellow pattern.